meta données pour cette page
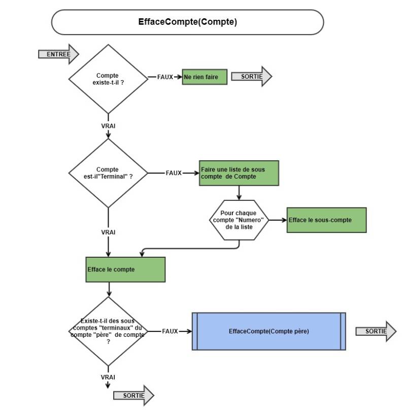
Function EffaceCompte(Compte :String):String
Efface purement et simplement un compte ainsi que tous ses sous-comptes (personnalisés ou non) ATTENTION La procédure efface aussi les comptes pères tant qu'il n'ont pas d'autre sous compte terminaux
L'algorithme
Les tests unitaires
| N° du test | Configuration | Attente en sortie |
|---|---|---|
| 1 | Un compte | Le compte n'existe plus |
| 2 | Un compte et ses sous-compte | les comptes n'existe plus |
| 3 | Une arborescence avec deux sous comptes (ex: 6121 (terminal) 612012(terminal). On efface 612012 | les comptes 612012, 61201 6120 doivent être effacé, pas 612… le compte 612 doit être rendu “terminal” |
| 4 | Une arborescence 612, 6121, 6122. On efface 6122 | les comptes 6122 doivent être effacé, pas 612, ni 6121… le compte 612 NE doit PAS être rendu “terminal” il a un sous compte |
| 5 | Une arborescence 612, 6121, 6122. On efface 6122 & 6121 | les comptes 6122 doivent être effacé, pas 612… le compte 612 doit être rendu “terminal” |
