meta données pour cette page
Gestion des relations client (procédure #46)
Informations qualité
| Suivi des modifications majeures | 28 décembre 2016 - Mélanie LOUBET - Création 31 juillet 2017 - Nicolas MARCHAND - Portage sur Framindmap et normalisation |
| Suivi des approbations | Ce document correspond à l'élément ProjeQtor Document # 46 - Gestion des relations clients et fournisseurs (téléphone et mail) (-PROC-NFlog-32) |
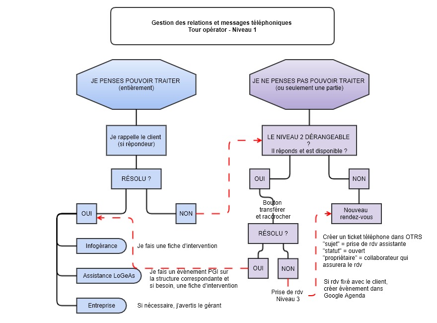
| Objet | Ce document décrit les suites à réaliser après un appel téléphonique ou l'écoute d'un message audio |
| Destinataires | - Validation des modifications : Gérant - Approbation du document : Tous |
Par téléphone
Gestion des emails
Gestion de la file contact
Ajout concernant la file contact@logeas.fr:
- Prendre le numéro de tel ou il y a un message vocal
- Chercher dans PGI pour récup le mail de cette personne
- Chercher dans OTRS si la personne n'a pas fait en parallèle une demande écrite
- si oui, elle peut direct effacer le message vocal
- si non elle fait la réponse type



