meta données pour cette page
  •  

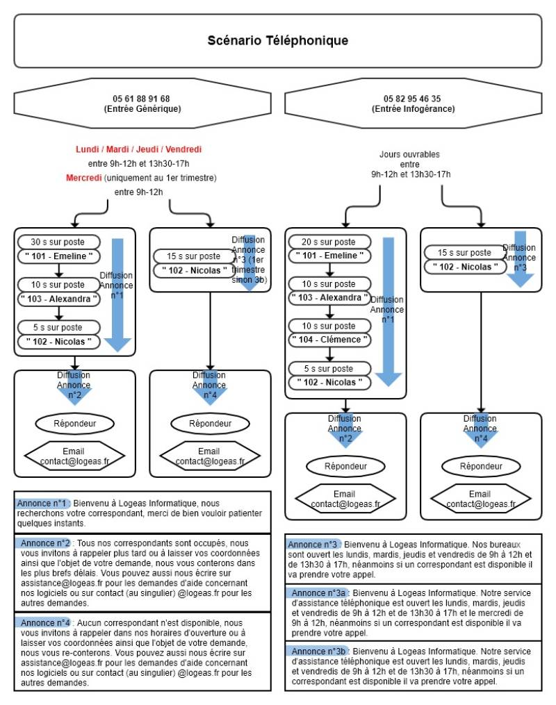
Scénario téléphonique (procédure #60)

doc_60_scenario_telephonique.jpg