meta données pour cette page
Documentation pour l’accès aux données, aux fichiers et traitements par l’Administration
Suivi du document
| Version | Date | Auteurs | Objet de la mise à jour |
|---|---|---|---|
| 1.0 | 30/06/2021 | Nicolas MARCHAND | Création du document |
Objet du document
L'objet du document est de répondre aux obligations liées à l'article L13 du Livre des Procédures Fiscales qui précise :
“[…]IV. – Lorsque la comptabilité est tenue au moyen de systèmes informatisés, le contrôle porte sur l'ensemble des informations, données et traitements informatiques qui concourent directement ou indirectement à la formation des résultats comptables ou fiscaux et à l'élaboration des déclarations rendues obligatoires par le code général des impôts ainsi que sur la documentation relative aux analyses, à la programmation et à l'exécution des traitements.[…]”
Les traitements comptables
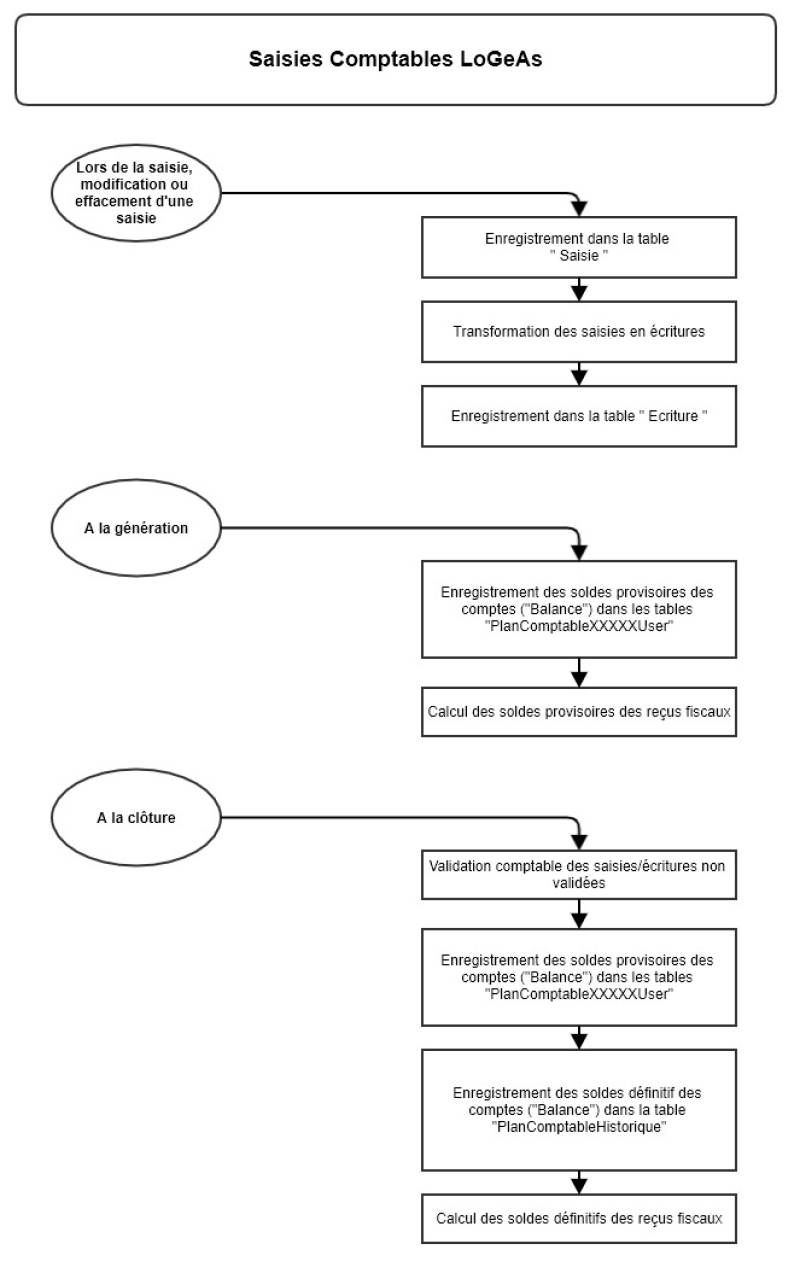
"Saisie comptable" versus "Ecriture comptable"
LoGeAs a une approche de la comptabilité très différente des autres acteurs du marché, car dès le départ, le logiciel a été pensé par et pour des utilisateurs non comptables.
Pour faire la saisie, on utilise diverses interfaces dont le seul but est de rendre cette étape ergonomique, rapide et sécurisante. Une fois les saisies effectuées, on lance une boîte noire, « la génération », qui transforme les saisies en écritures comptables normalisées. LoGeAs est d’ailleurs à notre connaissance le seul logiciel à destination des petites et moyennes structures certifié NF203.
A partir des écritures comptables, la génération regroupe les saisies sur les différents plans comptables et prépare les reçus, tout en réalisant plusieurs dizaines de tests, à la fois pour vérifier la cohérence de la comptabilité et pour s’auto-tester.
Gestion des séquences continues
Pour plus d'informations on se référera à la page “gestion_des_sequences_continues_comptables_dans_logeas“ du Dossier d’Architecture Technique
Les données comptables
Structuration physique dans la base de données
Plans comptables
| PlanAnalytique1 | Contient la matrice du plan analytique “Lieux” (par exercice) | Son format |
| PlanAnalytique2 | Contient la matrice du plan analytique “Animation” (par exercice) | Son format |
| PlanAnalytique3 | Contient la matrice du plan analytique “Activités fiscalisées” ou libre suivant type de base (par exercice) | Son format |
| PlanComptableInterne | Contient la matrice du plan “analytique interne” (si utilisé) (par exercice et par secteur) | Son format |
| PlanComptableOfficiel | Contient la matrice du plan comptable général applicable à la structure (par exercice et par secteur)]] | Son fonctionnement\\ [[certif:technique:plancomptableofficiel|Son format |
| PlanComptableOfficielUser | Contient la déclinaison du plan comptable général pour un utilisateur, un exercice et un secteur | Son format |
| PlanComptableInterneUser | Contient la déclinaison du plan analytique interne pour un utilisateur, un exercice et un secteur | Son format |
| PlanAnalytique1User | Contient la déclinaison du plan analytique lieux pour un utilisateur, un exercice et un secteur | Son format |
| PlanAnalytique2User | Contient la déclinaison du plan analytique animation pour un utilisateur, un exercice et un secteur | Son format |
| PlanAnalytique3User | Contient la déclinaison du plan analytique activités fiscalisées pour un utilisateur, un exercice et un secteur | Son format |
| PlanComptableOfficielHistorique | Contient les valeurs comptables de clôture (si exercice clôturé sinon valeurs provisoires) par exercice et secteur | Son format |
| PlanComptableInterneHistorique | Contient les valeurs analytiques internes de clôture (si exercice clôturé sinon valeurs provisoires) par exercice et secteur | Son format |
| PlanAnalytique1Historique | Contient les valeurs analytiques du plan “Lieux” de clôture (si exercice clôturé sinon valeurs provisoires) par exercice et secteur | Son format |
| PlanAnalytique2Historique | Contient les valeurs analytiques du plan “Animation” de clôture (si exercice clôturé sinon valeurs provisoires) par exercice et secteur | Son format |
| PlanAnalytique3Historique | Contient les valeurs analytiques du plan “Activités fiscalisées ” de clôture (si exercice clôturé sinon valeurs provisoires) par exercice et secteur | Son format |
Tables comptables
| Saisie | Contient le détail des saisies comptables “élémentaires” Cf plus bas pour plus d'informations | Son format |
| Multiligne | Contient des regroupements de saisies élémentaires constituant une même pièce comptable. Dans ce cas, les saisies correspondantes ne contiennent pas de comptes trésorerie (champ “ModePaiement”) | Son format |
| Ecriture | Contient la liste des écritures comptables, liées à une saisie (champ “NumeroSaisie”), ainsi que les états (champ “Status”) | Son format |
| HistoriqueDon | Contient la liste des écritures comptables donnant lieu à reçus fiscaux (émis ou à émettre) Chaque ligne de la table est en lien avec une écriture par le champ “NumeroLigneSaisie” | Son format |
| HistoriqueDonSynthese | Contient la liste des reçus fiscaux émis ou à émettre Chaque ligne de la table correspond à la consolidation d'une ou plusieurs lignes de la table “HistoriqueDon”. Le lien se faisant au travers du champ “IDSynthese” de la table “HistoriqueDon” Cette table se suffit à elle-même pour la réémission des reçus fiscaux | Son format |
| Alienationbien | Table extra-comptable utilisée dans les bases de type “EPUdF” pour saisir les biens affectés | Son format |
| Inventairebien | Table extra-comptable utilisée dans les bases de type “EPUdF” pour saisir les biens acquis | Son format |
Tables liées à l'utilitaire extra-comptable des immobilisations
| Immobilisation | Table extra-comptable contenant la liste des immobilisations | Son format |
| Composante | Table extra-comptable contenant la liste des composantes de chaque immobilisation | Son format |
| LigneImmobilisation | Table extra-comptable contenant la liste des amortissements de chaque composante | Son format |
Tables liées à l'utilitaire extra-comptable des emprunts
| Emprunt | Table extra-comptable contenant la liste des emprunts | Son format |
| LigneEmprunt | Table extra-comptable contenant le plan de remboursement de chaque emprunt (Echéancier) | Son format |
Autres tables
| JET | Journal d’Evénements Techniques (JET): Fichier dont le contenu est protégé et lisible indépendamment du logiciel afin de pouvoir contenir les événements de suivi de la conformité opérationnelle du logiciel | Son format |
| Pisteaudit | Ancienne table contenant l'équivalent du JET antérieurement à la version 9.4.6. A partir de cette version, la table contient les valeurs d'historisation non obligatoires (au sens du JET) et qui pourront être effacées si besoin (RGPD, volumétrie, …) | Son format |
| Exercices | Contient la liste des exercices saisis sur la base ainsi que leur état de clôture Cf plus bas pour plus d'informations | Son format |
| Previsionnel | Table extra-comptable contenant des lignes prévisionnelles | Son format |
Etats d'un Exercice comptable
Dans la table “Exercice” le champ “DateFinPeriodeCloture” indique la date de la fin de période clôturée de l'exercice. S'il est vide ou nul, l'exercice ne contient pas de période clôturée.
Le booléen “Cloture” s'il est vrai, indique que tout l'exercice est clôturé. On doit donc avoir “DateFinPeriodeCloture”=“FinExercice”
Etats d'une écriture comptable
Par défaut les écritures sont générées par LoGeAs en mode brouillard (données provisoires, pouvant être modifiées)
Dans LoGeAs, les différents états d'une écriture sont :
| Valeur de “Status” dans la table | Etat correspondant | Explication |
|---|---|---|
| 0 | Ecriture “Brouillard” | La saisie et les écritures qui en découlent sont des données provisoires et peuvent être modifiées |
| 1 | Ecriture “Supprimée” | La saisie n'est pas prise en compte lors de la génération. Il n'y a pas d'écritures qui en découlent Il est possible de restaurer une ligne supprimée si la période n'est pas clôturée |
| 2 | Ecriture “Approuvée”, équivaut comptablement à une écriture “Validée” | La saisie et les écritures qui en découlent ne sont pas modifiables ni les éventuels reçus fiscaux qui en découlent |
| 3 | Ecriture “Clôturée” | La saisie et les écritures qui en découlent ne sont pas modifiables car elles font partie d'une période ou d'un exercice clos |
Autres informations de la table Ecritures
| Champ | Type | Explication |
|---|---|---|
| NumeroCloture | Entier | Lors de la clôture chaque écriture comptable fait l'objet d'un tri par date d'opération et est ensuite numérotée |
| NumeroFec | Entier | Lors de la création d'un Fichier des Ecritures Comptables, chaque écriture comptable fait l'objet d'un tri par date d'opération et est ensuite numérotée Cette numérotation est différente de celle de la clôture, car LoGeAs permet l'émission du FEC provisoire sur une période non clôturée |
| NumeroPiece | Date/Heure | Numéro de la pièce associée |
| DateCloture | Date/Heure | Date de clôture de l'écriture |
Pour plus d'informations ”gestion_des_sequences_continues_comptables_dans_logeas“
Les pièces justificatives
LoGeAs Web ne stocke pas les pièces justificatives en base.
Il permet éventuellement un lien vers un disque ou cloud local, sous la responsabilité de l'utilisateur.
La numérotation des pièces peut être faite automatiquement par LoGeAs ou gérée par l'utilisateur. Pour plus d'informations, on se référera à la page ”gestion_des_sequences_continues_comptables_dans_logeas“ du Dossier d’Architecture Technique
La documentation comptable
LoGeAs Web permet l’établissement des états comptables de synthèse nécessaires à l'audit d'une structure.
Par contre les pièces justificatives comptables sont gérées directement par l'utilisateur et non incluses dans la base (factures d’achats, factures de ventes, brouillards de caisse, relevés de banque, journaux de paie, bordereaux de charges sociales, etc…)
Etats comptables de synthèse
Etats provisoires (exercice non clôturé)
- le brouillard comptable “Comptabilité sur plan Officiel/Journaux et Brouillards/Brouillards”
- le grand livre “Comptabilité sur Plan Officiel/Généraux/Grand Livre”
- la balance comptable “Comptabilité sur plan Officiel/Généraux/Balance”
Etats de clôture
Lors de l'émission d'une archive fiscale, ou à tout moment individuellement dans les “Etats”, il est possible de générer les documents suivants :
- les journaux “Etat de fin d'année (clôture)/Journaux”
- le grand livre “Etat de fin d'année (clôture)/Grand Livre de clôture”
- la balance comptable “Etat de fin d'année (clôture)/Balance”
Comptes annuels
Les états de présentation des comptes annuels sont différents suivant les types de bases, car la plupart du temps il s'agit d'états spécifiques à des regroupements.
Par défaut dans les autres cas, un état Bilan et Comptes de résultat sont mis à disposition, dont la présentation et les modes de calcul restent sous le contrôle de l'utilisateur.
Pour information, vous trouverez ci-dessous les formules de calcul, le chiffre indiqué dans la case étant la racine du compte, la lettre “D” signifie que l'on prend le solde débiteur, la lettre “C” le solde créditeur, l'absence de lettre signifie que l'on prend le solde comptable du compte (crédit-débit si le compte est de nature créditeur, sinon l'inverse)
Bilan


Compte de résultat


L'archive fiscale
On trouvera sur la page ”archivefiscal“ une description “grand public” de ce fichier.

(Le fichier en-dessous de cette image se trouve dans le dossier de certification)
Le Fichier des Ecritures Comptables (FEC)
L'implémentation du FEC dans LoGeAs WEB est décrite dans ”fec“
Evolution plan comptable
Lors de l'évolution des plans comptable un script est mis en place pour le réaliser (uniquement sur des bases non clôturée).
On trouvera les informations sur le script à la page suivante
Liste des scripts
| Exercice | Type de base | Détail du script |
|---|---|---|
| 2021 | EPUdF | script2021EPUdF |
| 2022-12 | Toutes bases | script2022 |

